Map .

8Th Grade Concept Map On Computers

Written by Ban Javo Jun 24, 2021 · 5 min read
8Th Grade Concept Map On Computers

If you're looking for an exciting and educational travel experience, look no further than the "8th Grade Concept Map On Computers". This unique destination offers a wealth of opportunities to learn about the history and technology of computers while exploring some of the most beautiful and fascinating places in the world.

Table of Contents

8Th Grade Concept Map On Computers

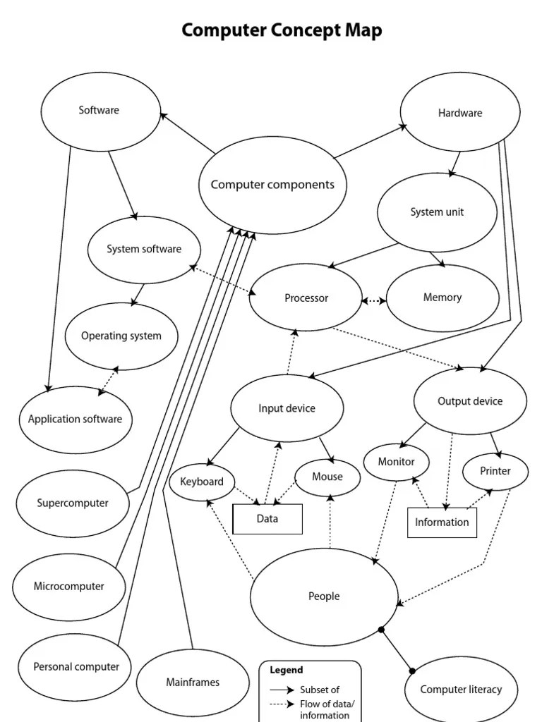
Computers Concept Map
Computers Concept Map from cmapsconverted.ihmc.us

If you're looking for an exciting and educational travel experience, look no further than the "8th Grade Concept Map On Computers". This unique destination offers a wealth of opportunities to learn about the history and technology of computers while exploring some of the most beautiful and fascinating places in the world.

While "8th Grade Concept Map On Computers" is an incredible destination, it can also be overwhelming for those who are new to the world of computers. With so many different concepts and technologies to learn about, it can be hard to know where to start. Additionally, some people may find the technical jargon and complex concepts to be intimidating.

Despite these challenges, "8th Grade Concept Map On Computers" is a must-visit destination for anyone interested in technology and its history. Some of the top tourist attractions in this destination include the Computer History Museum in Mountain View, California; the National Museum of Computing in Milton Keynes, England; and the Bletchley Park Museum in Bletchley, England.

Overall, "8th Grade Concept Map On Computers" offers a unique and exciting travel experience that combines education and exploration. While there may be some challenges along the way, the opportunity to learn about the history and technology of computers while visiting some of the most beautiful and fascinating places in the world is truly unparalleled.

Personal Experience with "8th Grade Concept Map On Computers"

When I first heard about "8th Grade Concept Map On Computers", I was intrigued but also a bit intimidated. I had never been particularly interested in technology, and the idea of learning all about computers was daunting. However, once I started doing some research and visiting some of the top tourist attractions in this destination, I quickly became hooked. I was amazed by the incredible history and innovation that has gone into the development of computers, and I found myself wanting to learn more and more.

The Fascinating History of Computers in "8th Grade Concept Map On Computers"

One of the things that I found most fascinating about "8th Grade Concept Map On Computers" was the incredible history of computers. From the earliest computing machines to the latest cutting-edge technologies, there is so much to learn about the evolution of computers over time. I particularly enjoyed visiting the Computer History Museum in Mountain View, California, where I was able to see some of the earliest computers ever built and learn about the people who helped to develop them.

Exploring the Future of Computers in "8th Grade Concept Map On Computers"

While the history of computers is certainly fascinating, so too is the future of this technology. One of the things that I found most exciting about "8th Grade Concept Map On Computers" was the opportunity to learn about the latest developments in computer science and technology. From artificial intelligence and machine learning to virtual reality and quantum computing, there is so much cutting-edge research and innovation happening in this field. Visiting places like the National Museum of Computing in Milton Keynes, England, gave me a glimpse into the future of computing and left me feeling inspired and excited about the possibilities.

The Impact of Computers on Society in "8th Grade Concept Map On Computers"

Of course, computers don't just exist in a vacuum – they have a profound impact on society as well. Learning about the ways in which computers have changed the world was another highlight of my "8th Grade Concept Map On Computers" experience. From the rise of the internet and social media to the use of computers in healthcare and transportation, there are countless ways in which computers are changing the world we live in. This topic is explored in depth at places like the Bletchley Park Museum in Bletchley, England, where visitors can learn about the role that computers played in World War II and their impact on modern cryptography.

FAQs about "8th Grade Concept Map On Computers"

Q: What is "8th Grade Concept Map On Computers"?

A: "8th Grade Concept Map On Computers" is a unique travel destination that offers opportunities to explore the history and technology of computers while visiting some of the most beautiful and fascinating places in the world.

Q: What are some of the top tourist attractions in "8th Grade Concept Map On Computers"?

A: Some of the top tourist attractions in "8th Grade Concept Map On Computers" include the Computer History Museum in Mountain View, California; the National Museum of Computing in Milton Keynes, England; and the Bletchley Park Museum in Bletchley, England.

Q: Is "8th Grade Concept Map On Computers" only for tech experts and computer scientists?

A: Absolutely not! While "8th Grade Concept Map On Computers" is certainly a great destination for those who are interested in technology and its history, it is also a great option for anyone who loves to explore new places and learn new things.

Q: What is the best time of year to visit "8th Grade Concept Map On Computers"?

A: The best time of year to visit "8th Grade Concept Map On Computers" depends on your personal preferences and the specific destinations you plan to visit. However, many people find that the spring and fall are great times to avoid crowds and enjoy pleasant weather.

Conclusion of "8th Grade Concept Map On Computers"

Overall, "8th Grade Concept Map On Computers" is a truly unique and exciting travel destination that offers opportunities to explore the history and technology of computers while visiting some of the most beautiful and fascinating places in the world. Whether you're a tech expert or simply someone who loves to learn new things, this destination is sure to provide an unforgettable travel experience.

Read next

Queens Subway Map With Streets

Feb 02 . 5 min read

29240 Zip Code Map

Oct 01 . 4 min read

1850 Map Of United States Slave

Oct 20 . 5 min read

34Th Ward Chicago Map

May 22 . 4 min read

New York To Florida Map

Mar 11 . 5 min read

1960 Missour State Map For Sale

Mar 25 . 4 min read